【独自】自民・維新“連立”含みの協力条件となる政策判明
16日午後行われる自民党と日本維新の会の党首、政調会長による政策協議で、連立を含む首相指名選挙の協力の条件として、維新側が提示する予定の12の政策が日本テレビの取材で判明しました。
連立を見据えた政策協議は自民党の高市総裁、小林政調会長と維新の藤田共同代表、斎藤政調会長の4者で行われます。
維新側は、連立の条件として以下の12の政策を提示する見通しです。
◇ ◇ ◇
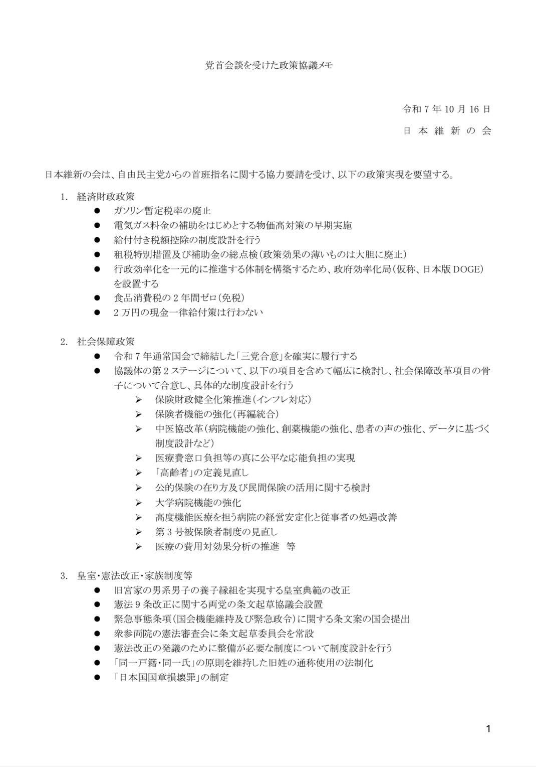
1:「経済財政政策」・ガソリン暫定税率の廃止・給付付き税額控除の制度設計を行う・食品消費税の2年間ゼロ(免税)・2万円の現金一律給付策は行わないなど
2:「社会保障政策」・2025年通常国会で締結した「三党合意」の確実な履行・保険財政健全化策推進(インフレ対応)・第3号被保険者制度の見直しなど
3:「皇室・憲法改正・家族制度等」・旧宮家の男系男子の養子縁組を実現する皇室典範の改正・憲法9条改正に関する両党の協議体設置・「同一戸籍・同一氏」の原則を維持した旧姓の通称使用の法制化など
4:「外交安全保障政策」・安全保障環境の変化に伴う戦略3文書改定の前倒し
・防衛装備移転三原則の運用指針5類型撤廃など
5:「インテリジェンス政策」・インテリジェンス・スパイ防止関連法制の制定など
6:「エネルギー政策」・原発再稼働の推進など
7:「食料安保・国土政策」
8:「経済安保政策」
9:「人口政策・外国人政策」・外国人比率上昇抑制及び外国人総量規制を含む人口戦略策定など
10:「教育政策」・高校教育無償化本格実施・小学校給食無償化など
11:「統治機構改革」・いわゆる「副首都構想」など
12:「政治改革」・企業団体献金の廃止・議員定数削減 国会議員1割を目標に削減など
◇ ◇ ◇
これらの政策について、「可能なものはすべて期日を明確に記載すること」を求めます。
政策で一致できた場合、21日に召集される臨時国会での首相指名選挙で維新が自民党に協力し、高市総裁が選出される公算が大きくなります。自民党と維新は、連立政権も視野に政策協議に臨みます。
https://news.ntv.co.jp/category/politics/a12195a4ea0f4eb2b2407f8c367db26f
>>1
消費税の良いところは、社会保障が最も必要となる不況時にも
社会保障の源泉となる税収がそれほど落ちないこと。
なぜ税収が落ちないかと言えば、食品や生活必需品に課税しているから。
景気対策に消費税を減税するのなら、食品や生活必需品の税率を上げ
嗜好品の消費税を下げるべきだよ。
そんな不況下になったら国債発行でいいじゃん
は?
国民の生活より税収を優先させる悪法
>>6
消費税は社会保障に使われていないから真っ先に下げるべきだよ
消費税を下げたら社会保障がって論調は国民を騙してるだけ
消費税の種別を付けるのは煩雑になるという問題がある。
どこからが嗜好品かという問題だな
>>1
消費税は重い社会保障の負担を支えるために課税されているよ。
日本は人口の三分の一が社会保障で生活を支えられている65歳以上の年金受給者で
障碍者や未成年を含む二人で一人の年金受給者や生活保護受給者の生活を支えているから、
現役世代の負担が増えていくのに、真に社会保障が必要な人の社会保障まで下がっていってしまうんだよ。
重い社会保障の負担が現役世代の生存権すら脅かし始めているいま、
年金受給者や生活保護受給者も重い社会保障の負担を分かち合うのは公共の福祉だよ。
日本にいま必要なのは、健康寿命が延びて働けるのに働かない人を働かせること。
消費税を減税するのなら、代わりに
80歳未満の年金支給額を減らしたり、生活保護費を減らしたり、103万円の壁を無くすべきだよ。
年金減らすったってたいした額払ってないぞ!生活出来なくなるよ
公務員の給料減らすべきだよ
大企業を基準にしてどうするんだよ
気をつけないと
公務員の給料減らす→人集まらない→仕方ないんで外国人雇いますいやーつれーわー
に利用されそうな気も
人はあつまるよ
なんせ倒産しないからな
給料欲しけりゃ大企業行けばいいだけ
>>669>>1
令和3年度の国の決算で、
税収および印紙収入が約64兆円
社会保障関連費が約55兆円
つまり税収印紙収入の86%が社会保障関連費に使われている。
日本は人口の三分の一が社会保障で生活を支えられている65歳以上の高齢者で
障碍者や未成年を含む二人で一人の高齢者の生活を支えているから
現役世代の負担が増えていくんだよ。
社会保障費を大幅に削減しないと減税はできないよ。
無理矢理減税しても、いつかどこかで増税になって国民負担は減らない。
社会保障費の削減は言わず、減税だけ叫ぶ政党は国民をだまそうとしているだけ。
高市よりも右の政策やんけ。
さすがに今の自民ではここまでは呑めないのでは?
参政党も真っ青じゃないか、いくらなんでも右過ぎる、さすがに自民党は連立組めないだろ。
つーか3号なくしたら、一気に少子化が加速すると思うが。
>>1
維新が主張するように国債二頼って消費税を減税しても、円の信用が失われて円安になるだけで
円安の分さらに輸入物価は上がり(原材料費は上がり)賃金の上昇よりも物価の上昇の方が強いことに変わりはないよ。
維新の減税政策じゃ物価高対策にならない。
まるで今円安になっていないかのようだが
>>1
これ事実上の連立拒否だよなあ
しかも立憲とも組めないという
まあゆ党として生き残るのが得策というのがイソジンの本音なんだろうが
3号被保険者廃止は愚策過ぎる
これな
これ以上少子化促進してどうすんだよ
外国人受入規制なんてどうとでも出来るから信用出来ない
受入禁止にしてくれたら副首都だろうがなんだろうが応援してやる
これ飲ますことが出来たら維新が天下取れるな。若い人は皆維新になだれ込む。
なかなかまともな事いうやんけ
自民がいかに左かわかるな
>>1
>「可能なものはすべて期日を明確に記載すること」
可能じゃなければ明記しなくていいってことだろ。
可能じゃないものは明記しようが無いからな
なぜなら不可能なんだもの
そういう子供の屁理屈みたいなのでイチャモンつけるのくだらなくね?
真面目に言ってるんだけど。
維新側だって全部やれと迫ってるわけじゃないだろ。
うちの政策はこれだけあるけど、どれとどれが実現できそうなの?って聞いてるだけだろ。
連立するかはその内容次第って話だろ。
まさか全部実現しないと連立しません。っていう二者択一を迫ってるの?
>>1
はぁぁぁぁぁぁぁぁぁぁぁぁ????
高市総理が爆誕して解散総選挙したらタヒぬ予定の党なのに虫が良すぎるなマジでこれぇ・・・
解散総選挙はしないよ
自民+維新で実績を作るまでは
>>1
消費税で食料分野だけだと
第二の輸出還付金になるだけ( ・∀・)
同時に全体的な値下げにならない( ・∀・)
確か、納税させて還付する方式なので
国民には何も還元されないね(笑)
良かった、愚か過ぎて支持しなくてホットする(笑)
オールド政党は国民を騙す( ・∀・)
潰そう( ・∀・)
自民党高市総裁、鈴木幹事長、小林政調会長との政策協議の第一回目。我が党から提示した政策協議の要望メモを公開します。真摯に協議してまいります。
午後4:35 · 2025年10月16日

そりゃ全て同意って訳ではなく異論もあるが、概ね賛成
専業主婦を優遇しないと共働きが増えて少子化加速するぞ
今さらもう変わらんよ
遺族年金でいいだろ
遺族年金廃止だよ
うちも兄嫁と嫁が専業で親の介護やってくれてる
3号廃止になったらうちも兄家も詰むわ
親を施設に入れて2人が働けば余裕で施設代賄える
介護12年もやってた専業がパートに出たくらいで賄える施設は空きが無いんだわ
俺の親二人、親と同居してる婆さん(俺の祖母)親の家の近距離に住んでる婆さんの妹(俺の叔母)の四人だぞ
嫁と兄嫁だけじゃ足りてないくらいなんだが
施設に空きがないは10年前の感覚だな
コロナ禍以降ホイホイタヒんでるから空きが出てくる傾向だぞ
>>204
横レスすまんけど、この家はようやっとるわ
この原資が3号保だとすると廃止になった瞬間に詰むな
まあ敢えて言うならそれぞれ世代分離して生活保護受給に持ち込むくらいしか手がない
婆さんと叔母は遺族年金で両親は年金でしょ
厚生年金ちゃんとかけてれば月10数万になるからその程度の施設は沢山ある
掛けてないなら別居の叔母さんは生活保護で婆さんと2人は施設に入れて軽減するしかない
嫁の親にも考えが及ばないんやな
自分の親くらい自分で見ろし
普段からこういう議論をしているかどうかだが
1ヶ月前位から裏で協議してたぽいとの事
公明党の方がマシだった
今更もう遅いが…
公金チューチューカルト宗教のがマシってw
維新も自民使ってチューチューしてるゾ
大阪利権拡大なら支持者も上等だから良いんでね?
議員半数いらないんだけどな
少数意見が反映されにくい議会になっていくのにな
150人ぐらいが意見を纏めるMAXの数量だから削減したほうが法案の通りは良くなる
副首都とかお前らの党利党略でしかないやんけ
むしろそのための党なんだから何を言ってんのお前
>>13
そりゃそうだろ
綺麗事で済まされない
自分等の政策実現するためなら 何でもする
どれだけ自民党が飲みかだな?
消費税は厳しいだろ
次は維新に投票しよっと
高市震えとるやろ(笑)
引用元: https://hayabusa9.5ch.net/test/read.cgi/news/1760587741/



コメント
3号廃止すると保険料は年間20万だからな
小さい子や障害のある子がいたり親の介護中などの場合は3号継続OKとかにしないと年金保険料払うのが大変な家庭はいくらでもありそう